1、课程在专业培养中的定位及作用
该课程是建筑信息技术职业技能培训课程,是为了补充各高职院校建筑类学科课程内容的不足,填补新技术、新方法、新技能发展缺陷的内容。目标是让学生绿色建筑工程建设项目在施工阶段,提供绿色技术、节能技术、环保技术的一篮子解决方案的一项专业技术与技能。它要以建筑工程学科知识为基础,补充现代建筑新技术知识的课程内容,达到社会经济发展与知识水平相匹配同步目标。
2、课程在职业工作中的就业方向
政府建筑管理部门或建设单位、设计单位、施工企业、工程建设监理单位、房地产开发企业、工程咨询公司、国际工程公司、投资与金融等单位从事绿色建筑评定与设计等工作,也可在高等学校、科研机构从事相关专业的教学或科研工作等等。
课程设计理念: 绿色施工管理师培训课程,让学生在掌握建筑工程学科知识的基础上,进一步掌握在建筑物在施工方面,提供最大限度节约资源的解决方案,对环境负责的一项技能。同时还培养学生分析问题,解决问题的能力,为学习后续知识升级和应用绿色建筑技术打下比较坚实的基础
课程设计整体思路:该课程着眼于学生的可持续性发展,关注学生职业岗位能力的培养。该课程总体设计思路是补充建筑工程类学科的课程内容,构建新技术相关知识体系,利用新开发的学习资源,给学生提供实用性技术与技能知识体系的学习机会。教学效果评价采取过程评价与结果评价相结合的方式,通过理论与实践相结合,重点评价学生的职业能力。
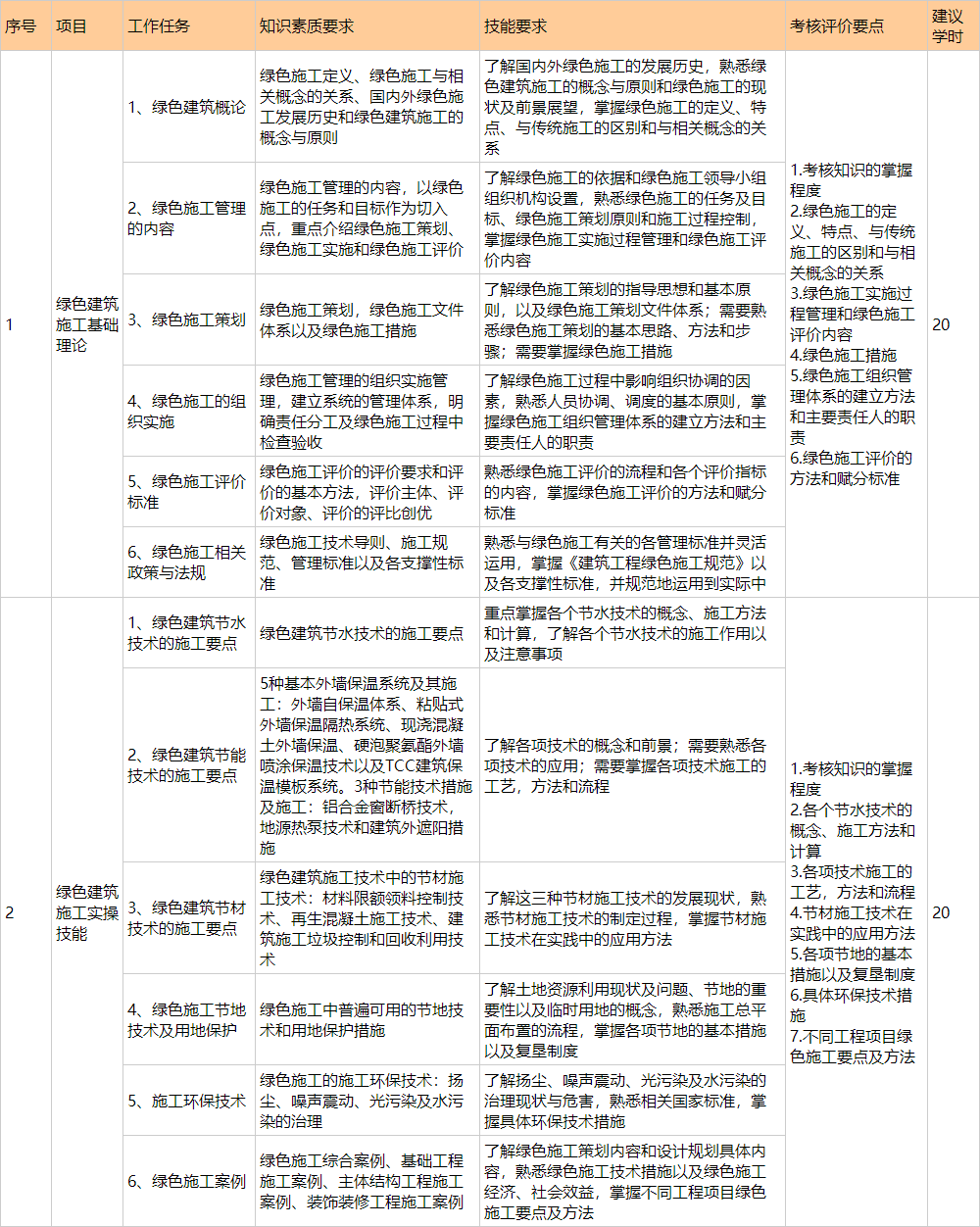
该课程总体框架结构安排如下表。

1.技能目标:
(1)能进行各个节水技术的施工方法和计算
(2)能掌握各项技术施工的工艺,方法和流程
(3)能掌握节材施工技术在实践中的应用方法
(4)能掌握各项节地的基本措施以及复垦制度
(5)能掌握具体环保技术措施
不同工程项目绿色施工要点及方法
2.知识目标:
(1)掌握绿色施工的定义、特点、与传统施工的区别和与相关概念的关系
(2)掌握绿色施工实施过程管理和绿色施工评价内容
(3)掌握绿色施工措施
(4)掌握绿色施工组织管理体系的建立方法和主要责任人的职责
(5)掌握绿色施工评价的方法和赋分标准
3.情感目标:
帮助学生体验绿色建筑工程咨询评价课程学习的必要性,使他们认识绿色建筑是将可持续发展理念引入建筑领域的结果;是转变建筑业增长方式的迫切需求;是实现环境友好型、建设节约型社会的必然选择;是探索解决建筑行业高投入、高消耗、高污染、低效益等问题的根本途径。
通过教师演示、学生动手操作完成项目任务,激发学生的学习兴趣,培养学生科学观察、独立思考、自主探究的习惯,从而使学生达到自主学习、参与学习、合作学习的目的。
4.素质目标:
在教学过程中结合绿色建筑技术在建筑各阶段的应用进行案例教学,激起学生学习兴趣,培养学生在施工过程中具有吃苦耐劳、一丝不苟的严谨工作作风,与人相处、与人沟通的综合素质。

考核的形式
① 广域网考试系统平台计算机答题。
② 考试系统平台自动组卷,各考生试卷不统一。
③ 考试难易程度分配:难30%,中40%,易30%,由系统根据规则自动分配。
科学的评价体系是实现课程目标的重要保障。评价体系要体现主体的多元化和评价形式的多样化,体现学生在评价中的主体地位;要体现各课程在评价上的特殊性;采用形成性评价与终结性评价相结合的方式,注重形成性评价对学生发展的作用;既关注结果又关注过程,使对学习过程和结果的评价达到和谐统一,注重评价结果对教学效果的反馈作用;注意处理教学与评价的关系;各级别的评价要以课程目标为依据。